Remarks to NJTPA, 3/14/22
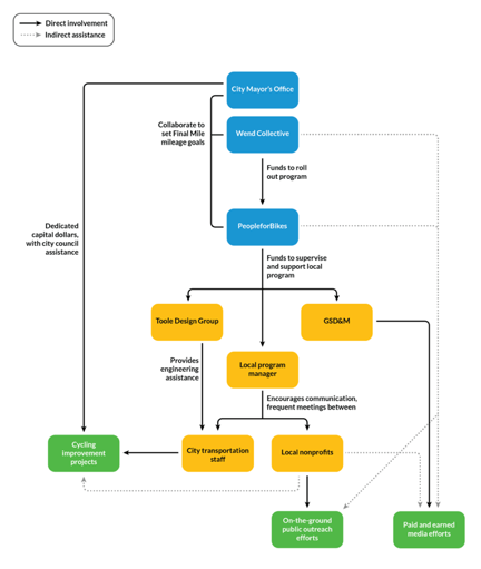
Making the Case for Improved Bicycling Infrastructure is a report by the Urban Institute on the Final Mile program, a three year, $11.3 million collaboration between People for Bikes, the Wend Collective and five funded cities—Austin, TX; Denver, CO; New Orleans, LA; Pittsburgh, PA; and Providence, RI—to test whether philanthropic assistance for municipal biking projects could accelerate investment.
Full Report: https://tinyurl.com/afwctc66
FRAMEWORK
Final Mile deployed three approaches in each municipality.
Identify actionable outcomes
Each city was asked to set a goal for the number of bike lanes physically separated from car lanes that would form a cohesive, citywide network:
Austin proposed to increase network buildout from 50 to 100 miles, funded by a $120 million bond issue for bikeways and urban trails.
Denver proposed to invest in a hundred miles of bikeways, with over 70 percent separated from automobiles.
New Orleans committed unspent capital bonds to achieve 75 miles of a low-stress network.
Pittsburgh committed $22 million towards 60 miles of new or upgraded bikeways—30 miles of which would be protected.
Providence committed $15 million to fund 43 miles of bikeways—31 protected.
Build a long-term public commitment
To achieve this, the program commissioned the advertising firm, GSD&M, to develop branding campaigns that included earned and paid media—online videos, zip code–targeted ads, billboards, and even branded pizza delivery boxes.
It also hired “program managers” to engage local nonprofits to build on-the-ground support.
Improve municipalities’ technical capacity
The engineering firm Toole Design Group was retained to supplement city hall efforts.

Image Urban Institute.
RECOMMENDATIONS FOR POLICYMAKERS AND FUNDERS
Ensure elected officials’ buy-in from the start.
People for Bikes and Wend prioritized meetings with mayors and mayor’s office staff before agreeing to fund local organizations, ensuring that political support was present for improved cycling projects.
This approach helped guarantee that the Final Mile program had a champion and committed local governments to funding cycling investments from the beginning.
The idea of expanding local cycling infrastructure thus became a municipal government priority, not just one pushed by advocates.
Resident polling that demonstrated support for improvements helped make the case to political officials that their endorsement would reflect citywide views.
Get cities to commit to ambitious, and quantified, implementation goals.
PfB and Wend staff negotiated with mayor’s offices to identify ambitious goals that would dramatically expand the mileage of cycling infrastructure available to residents.
These goals, when associated with mayoral support, helped keep city staff on track. The quantified goal made it clear what the city was working toward.
Require that implementation goals include metrics related to increasing equity.
Although Final Mile mileage goals were largely effective in encouraging local infrastructure expansion, they did not produce a cycling network that adequately prioritized the needs of people of color or people with low incomes.
Philanthropic donors could require the introduction of an equity-focused, quantified goal that could be tracked by city officials and integrated directly into local transportation plans. Cities should also work to expand outreach to people of color as a key element of any mobility improvement plan.
Monitor plan implementation closely, with a focus on accountability.
Because the Final Mile program supported project managers in each funded city, those individuals were able to keep advocates and city staff in frequent communication. This ensured that city officials continuously remembered to keep the project on the front burner.
The fact that PfB and Wend threatened to remove funding from local efforts if cities backed away from their implementation goals further solidified this focus on keeping cities accountable to achieving their goals.
Because the Final Mile program had not committed funds directly to support infrastructure construction, the program’s incentive structure remained purely external in nature, not interfering with the municipal government’s autonomy to make decisions.
Develop a broad set of mechanisms to engage the public and its leaders.
PfB and Wend emphasized that no one approach would be adequate alone in generating support for new cycling investments.
By combining communications with technical assistance and a project manager overseeing city–nonprofit relations, the program held political officials accountable on multiple fronts.
Adapt support for needs based on local context.
The Final Mile program provided additional support, in the form of assistance for engineering, to several funded cities. This assistance helped fill a capacity gap.
Similar programs should adapt the funding they provide to the specific needs of jurisdictions, serving as a form of essential assistance when local governments face limitations.
Experiment with new mechanisms to generate support from NIMBYs.
By funding communications campaigns and expanding outreach, the Final Mile program helped generate—and document—broader public support for cycling infrastructure.
But projects continued to face obstacles in the form of neighbors who complained at public meetings and directly to city councilors that they did not want to see their streets change.
Funders and policymakers should continue to experiment with new approaches to dilute the power of NIMBYs—or convince them to change their minds.